Aurika.

An AI workspace that absorbs the 70% of admin work teachers shouldn’t
be doing — so they can focus on the 30%
that actually matters.

Role
UX/UI Designer
Industry
Education, AI
Timeline
4 Weeks
Platform
Desktop
Tools
Figma
UI Screen 1
UI Screen 2
UI Screen 3
UI Screen 4
UI Screen 5
UI Screen 6
UI Screen 7
UI Screen 8
UI Screen 2
UI Screen 3
UI Screen 4
UI Screen 5
UI Screen 6
UI Screen 7
UI Screen 8
UI Screen 1
UI Screen 2
UI Screen 3
UI Screen 4
UI Screen 5
UI Screen 6
UI Screen 7
UI Screen 8
UI Screen 1
UI Screen 2
UI Screen 3
UI Screen 4
UI Screen 5
UI Screen 6

70% → 0%

Admin friction automated. Formatting, compliance, and documentation handled by the system so teachers don't have to.

Curate, Not Create

Teachers review context-aware AI suggestions instead of wrestling with blank canvases and open-ended prompts.

1 Persona, 1 UX

The interface adapts to each teacher's archetype and class profile—no two dashboards are the same.

Context

The 70/30 Paradox

We ask teachers to be "inspirers," but we force them to be administrators. Research shows that modern educators spend roughly 70% of their time on administrative friction—planning, documentation, and formatting—leaving only 30% for actual creative teaching. This inefficiency is feeding a systemic burnout crisis.

The Competence-Capacity Gap

The issue isn't a lack of skill; it's a lack of bandwidth. My research revealed that 86% of teachers have high design confidence, yet 76% still default to static PowerPoints because they lack the time to use better tools. This "Admin Load" creates a barrier where teachers abandon creative ideas at the execution stage due to sheer decision fatigue.

Capability vs Constraints Analysis
The Potential
The Cause
The Symptoms
"Aurika eliminates these barriers to unlock the capability on the left"

The Design Goal

To build a system that automates the rigid 70% so teachers can reclaim their creative 30%. The design goal was to shift the interaction model from "Creation" (doing it yourself) to "Curation" (reviewing AI suggestions), thereby bridging the gap between a teacher's high potential and their limited time.

The Action Funnel: Where Intentions Fail

I analyzed the existing teacher workflow using the CREATE Action Funnel to pinpoint exactly where intentions were failing. The analysis revealed a critical drop-off at the "Execution" stage. Teachers had the 'Cue' (Lesson Idea) and 'Reaction' (Desire), but the 'Evaluation' (Effort required) caused them to abandon the task.

Task In Action
Intrinsic Motivation
The Barrier
The Compromise
Inspired by student's need
Cue
Triggered by student curiosity
Desire to innovate
Reaction
Excited to share real-life examples
Feels unable due to lack of resources
Evaluation
Realizes practical learning needs time
Ability
Has ideas but lacks support
Timing
Gets very little 'free' class time
Execution
Ends up rushing through theory
Aurika intervenes at the barrier

The Root Cause: Time Pressure & Siloed Teaching

We started by asking why teachers don't just "use better tools." By mapping the root causes, we discovered a web of interdependent blockers. Burnout isn't just about "too much work"—it's fed by rigid systems, lack of resources, and emotional fatigue. This meant Aurika couldn't just be a tool; it had to be an intervention.

Time Pressure & Tool Utilization
Internal Limitations & Technical Barriers
Emotional & Holistic Development
Root Cause & Treatment Cycle

This system feeds itself. Time Pressure fuels Burnout, which leads to Poor Utilization of Tools, resulting in Siloed Teaching. Aurika serves as the intervention point: by automating the "Time Pressure," we break the cycle before it reaches "Burnout."

Synthesis

What Teachers Actually Said

Numbers tell one story; voices tell another. I grouped interview insights into thematic clusters to understand the emotional toll behind the data. Three dominant patterns emerged around time pressure, innovation barriers, and lack of institutional support.

Time Pressure & Burnout

Quote

"I get very tired because I'm a science teacher—I have 24 slots, sometimes just 2 free."

Observation

The time limit for lesson planning and executing the entire flow of the plan within deadlines is a significant challenge.

Observation

Executing lesson plans within time constraints remains a core issue.

Quote

"Teachers have been reduced to 70% administrators, with only 30% of their essence remaining as educators."

Observation

Additional responsibilities assigned by school management reduce the time and energy available for creative lesson design.

Observation

Reduce time spent re-planning effective lesson plans just to meet arbitrary requirements.

Need

Reducing non-teaching activities

Need

Reduce paperwork and documentation

Key Insights

With so much time consumed by non-teaching tasks, the limited time left for actual teaching leaves teachers with no choice but to simply wind up the syllabus. This often means rushing through lessons without ensuring real understanding, just to stay on track with academic timelines.

Teachers typically begin each new session with strong enthusiasm for teaching, but over time, the growing load of non-instructional tasks dilutes their original intent. This shift not only dampens their motivation but also contributes to long-term fatigue and burnout.

Action Insight

Save time spent on resource creation and invest it in giving students meaningful, lasting learning experiences

Lack of Resources & Support

Quote

"Limited knowledge of computer tools makes it hard to create good visuals."

Quote

"I want notebook work to be removed; it takes most of our time."

Observation

Finding age-appropriate resources that align with children's developmental levels can be tricky.

Observation

Some topics are not relevant to the students' age group, reducing engagement.

Observation

Each topic is covered with basic detail, but lacks depth for exploration.

Observation

Adding solved questions that are both relevant and illustrative takes extra effort.

Quote

"Edurev helps me get worksheets, flashcards, and mnemonics for engaging teaching."

Observation

Doing the necessary research to back up the lesson content is time-consuming but essential.

Key Insights

Teachers are forced to improvise due to outdated, text-heavy NCERT materials that lack depth, visual engagement, and real-world connections — draining energy that should go toward pedagogy.

Rigid syllabus structures and lack of freedom restrict teachers from adapting content to student needs, while insufficient evaluation methods and tools limit creative lesson delivery.

Action Insight

Provide ready-made, visually rich, and adaptable teaching resources so teachers can focus on delivery rather than creation

Innovating Beyond Present

Need

Activity-based teaching and fully practical methods

Need

Avoid overemphasis on notebook work

Need

Focus solely on overall development of students without distractions

Need

Flexibility in content selection

Need

More experiential learning instead of rote memorization

Need

Replace rote learning with creative learning

Observation

Today's generation needs shorter, bite-sized content to stay engaged.

Observation

Collaborating with colleagues to brainstorm innovative teaching ideas is important to me.

Key Insights

Teachers overwhelmingly seek a shift from rote memorization to experiential, activity-based learning — with flexibility in content selection and methods that prioritize holistic student development.

There is a strong desire for interactive, bite-sized, and real-world connected content that goes beyond textbook rewrites, supported by collaborative planning and technology integration.

Action Insight

Enable teachers to deliver creative, hands-on, and experiential learning without building everything from scratch

Internal Limitations & Technical Barriers

Observation

Ensuring that content is original and not copied takes additional creative effort.

Observation

I'm not facing any difficulty

Quote

"I've studied short courses like child psychology from Swayam to sharpen my teaching."

Observation

Integrating engaging comic-style visuals or pictures to make content appealing is a creative challenge.

Quote

"Formatting becomes difficult at times."

Observation

Maintaining focus and concentration throughout the design process can be difficult.

Observation

Balancing the learning capacities of every student while creating value-driven models that work for all is complex.

Observation

Adapting lessons to incorporate different teaching methods adds complexity to planning.

Key Insights

Teachers face a dual barrier: low digital proficiency makes formatting and visual creation difficult, while maintaining creative focus throughout the planning process drains cognitive energy.

The challenge of designing inclusive, engaging lessons for diverse learners is compounded by rigid systems that leave little room for creative adaptation or experimentation.

Action Insight

Lower the technical barrier for lesson creation so teachers can focus on pedagogy, not formatting

Diversity & Student-Centered Challenges

Quote

"I try to provide real-life case scenarios or examples from my own life."

Observation

There's often more content than can be covered in the limited class time, which creates a struggle in prioritization.

Observation

The content is age-appropriate and graspable for students.

Quote

"A, B, and C sections learn faster than D and E — but we are blamed either for rushing or for not completing the syllabus."

Quote

"This doesn't allow space for exploration."

Quote

"When you interact with kids, you understand different mindsets."

Need

Make every student excited and eager to learn each day

Observation

Slow learners should have access to tools or devices that help them learn at their pace (e.g., a Doremon-like gadget)

Key Insights

Teachers struggle to serve diverse learning paces within rigid, one-size-fits-all school parameters — leading to blame for either rushing ahead or falling behind on syllabus coverage.

There is a deep desire to personalize learning and make every student feel capable, but the lack of adaptive tools and inflexible content structures make this nearly impossible at scale.

Action Insight

Design adaptive content and tools that let teachers differentiate instruction without multiplying their workload

Personas

User Archetypes: The Juggler

"Teacher" is not a monolith. By mapping users on axes of Focus (Student vs. Personal) and Approach (Traditional vs. Progressive), I identified four distinct mindsets that require different UX strategies.

TraditionalProgressiveStudent ServingSelf ServingThe Juggler"Chaotic Reality"The Dormant"Needs Guidance"The Architect"High Potential"The Legacist"High Friction"The Climber"Needs Efficiency"
Design Intent

From Research to Rules

Before jumping into features, I distilled the research into three design principles that would govern every decision going forward.

1. Automate the Rigid, Protect the Creative

The 70/30 data made it clear: the system must absorb the mechanical work (formatting, compliance, documentation) so teachers can invest their energy in the 30% that actually matters—creative lesson design.

2. Curate, Don't Create

Teachers don't have the bandwidth to prompt, iterate, and refine AI output. The interaction model must shift from "creation" (blank canvas) to "curation" (reviewing pre-generated, context-aware suggestions).

3. Context Over Configuration

Rather than asking teachers to manually configure settings, the system should infer context from their behavior, subject, and class data—reducing setup time and decision fatigue before work even begins.

Prioritization

The Impact-Effort Matrix

Before jumping into design, I mapped every potential feature against two axes: user/business impact and engineering effort. This framework ensured we weren't just building what was exciting — we were building what would move the needle fastest.

Feature Prioritization Matrix
High Effort (Business)
Low Effort (Business)
High Impact (User)
Low Impact (User)
Build First
  • PPT Generator
  • Activity Generator
  • Real-Life Problem Solver
  • Save to Library (Personal Vault)
  • Personalization Engine
  • Class Snapshot
  • Visual Simulation Engine
Quick Wins
  • Lesson Plan Enhancer
  • Worksheet/Question Generator
  • Contextual Sidebar Suggestions
  • Hook Generator
  • Smart Summarizer
  • Text Rewriter/Polisher
  • Make it Relevant
  • Insert & Replace Suggestions
  • Differentiation Suggestions
  • Class Profiler (Calibration Tags)
  • Exit Ticket Generator
  • Discussion Prompt Generator
  • Reflection Nudges
Deprioritize
  • Peer Sharing Layer
  • Collaborative Mode
  • Advanced Analytics Dashboards
  • Student Chatbots
  • LMS Integrations
Nice to Have
  • Focus Mode (silence suggestions)
  • Export Options (DOC/PDF/PPTX)
  • Performance Tracking
  • Error Handling & Fallbacks

The MVP Scope

From the Impact-Effort analysis, I carved the MVP into three tiers: The Foundation (core lesson tools), The Differentiators (what makes Aurika unique), and The Hygiene (minimum expectations). Everything else was scoped into the V2.0 roadmap.

The Aurika MVP (Launch Scope)

The complete ecosystem for the modern teacher.

MVP

The Foundation

  • Lesson Planner
  • Worksheet/Question Generator
  • Smart Summarizer
  • Text Rewriter/Polisher
  • Contextual Sidebar Suggestions
  • Hook Generator
  • Activity Generator
  • Real Life Problem Builder
  • Make it Relevant
MVP

The Differentiators

  • PPT Generator
  • Visual Simulation Engine
  • Class Snapshots
  • Save To Library
  • Adaptive Suggestions
  • Pattern Recognition
  • One-Solution Mode
  • Class Profile
  • Discussion Prompt Generator
  • Reflection Nudges
  • Exit Ticket Generator
MVP

The Hygiene

  • Proactive Call-Outs
  • Export Options
  • Error Handling & Fallbacks

Future Scope (V2.0)

Post-launch expansion.

Roadmap
  • Student Companion AI (Student Personalized Teaching)
  • Peer Sharing Layer
  • Collaborative Mode
  • Analytics Dashboards
  • Performance Tracking
Solution

The Aurika System: From Prioritization to Pattern

Research finding: Teachers overwhelmingly wanted tools to create faster, not tools to connect with peers. The survey data explicitly deprioritized "Social Features" (only 32% interest) in favor of Creation Tools.
Design response: We cut the planned "Community Feed" feature entirely to focus on the Simulation Engine and One-Click Presentation Generator.

Research finding: Teachers feel guilty assigning "busywork" (copying from the board) just to fill time, but they lack the resources to create engaging materials quickly.
Design response: Aurika's Automated Visual Aids shift the paradigm from "Dictation" to "Creation" — auto-converting text into visual worksheets, mind maps, and diagrams that fulfill learning outcomes without the boredom.

Leveraging Familiar Mental Models

Teachers don't need better design tools; they need faster ones. While tools like Canva and ChatGPT are powerful, they fail in the classroom context because they demand high Creative Bandwidth (Prompting, Layout, Design). Aurika bridges this gap by shifting the interaction model from "Creation" (Doing it yourself) to "Curation" (Reviewing AI suggestions).

1. The Foundation (The Entry Point)

First, I ensured the 'Entry Experience' felt familiar by adopting Canva's dashboard logic — teachers already know how to navigate this ecosystem.

Feature Audit - Interaction Model

The Interaction Model: Shifting from Creation to Curation

2. The Interaction Model (The Brain)

Next, I solved the "Blank Page" paralysis by replacing open chatbots with Scoped Defaults — inspired by Khanmigo's structured template approach.

Feature Audit - Khanmigo Interaction

Feature Audit (Khanmigo)

3. The Workspace (The Editor)

For the writing interface, I adopted Notion's distraction-free editor to keep cognitive load low, while following Google NotebookLM's layout to promote multi-level task management.

Feature Audit - NotebookLM & Notion

Feature Audit (Google NotebookLM & Notion)

4. The Visual Engine (The "Architect" Feature)

To support visual learners, I built a "Universal Visualizer" leveraging Mapify's summarization logic and FigJam's toolbar IA for automated node creation.

Feature Audit - FigJam & Mapify

Feature Audit (FigJam, Whimsical & Mapify)

Feature Audit - Visual Mapping

Feature Audit (FigJam & Mapify)

5. The Narrative Engine (The Output)

Finally, to automate the daily grind, I utilized Snapdeck's flow to auto-generate narrative-driven slides directly from lesson summaries.

Narrative Engine Flow

Automating the narrative flow: From summary to slides

User Flows & System Architecture

Visualizing the decision trees and data pipelines that power the personalized experience.

Calibration Wizard User Flow

User Flow: Calibration Wizard — From persona inputs to personalized UI

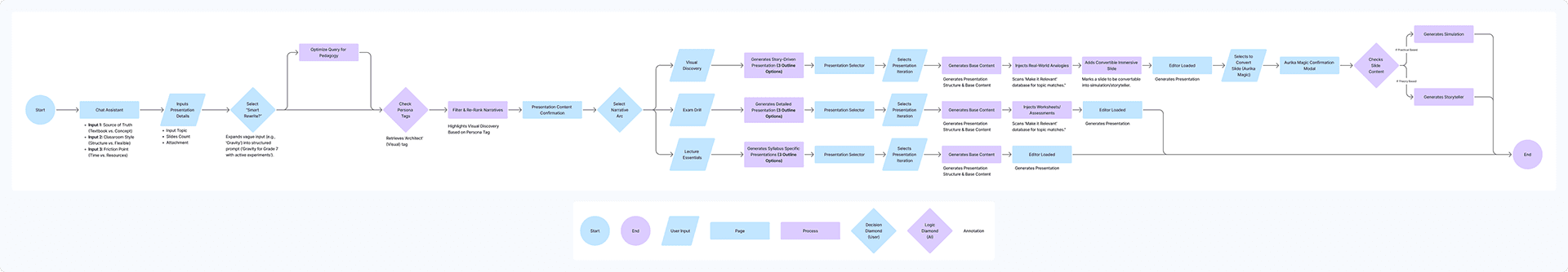
Presentation Generation User Flow

User Flow: End-to-end presentation generation pipeline

The Calibration Wizard: Personalizing the AI

Research finding: The User Archetypes study revealed four distinct teaching mindsets, each requiring a different UX approach.
Design response: Instead of a one-size-fits-all interface, Aurika starts by interviewing the teacher to tailor the experience — capturing teaching style, subject preferences, and classroom persona to prevent "blank page syndrome" before it starts.

Calibration Q1 — How do you prefer to run your classroom?
Calibration Q2 — What is your starting point?
Calibration Q3 — What is the biggest barrier?

Based on user inputs, Aurika re-ranks the toolbar. For an "Architect" type teacher, the Simulation Engine and Immersive Storyteller are promoted to the dashboard, while text-heavy tools are deprioritized.

Adaptive Suggestion — The Simulation Engine
Adaptive Suggestion — The Engagement Feature
Adaptive Suggestion — One-Click Diagrams
Outcome

The Context-Aware Launchpad

Research finding: Teachers abandon creative ideas at the execution stage because the "blank canvas" demands too many decisions upfront — leading to "Decision Fatigue" where logistics, creativity, and discipline compete for the same mental bandwidth.
Design response: Instead of starting from zero, Aurika removes the "Blank Page" entirely. The "Quick Aids" row pre-populates context-aware tools based on the teacher's active projects and persona, while structured templates (Lesson Plans, Exit Tickets) require only minimal input to execute — eliminating decision fatigue before work begins.

Context-Aware Launchpad Interface

Start Creating Screen

Adaptive Tool Weighting

Research finding: Teachers with strong visual or architectural instincts are forced through the same generic toolbar as everyone else—burying the simulation and storyboard tools they actually need under layers of text-centric defaults.
Design response: Recognizing the user's 'Architect' persona, the system prioritizes high-fidelity Simulation and Storyboard tools over standard text editors. Additionally, Smart Caching analyzes recent activity to proactively suggest relevant aids for current topics.

Adaptive Prompt Suggestions based on Architect persona

Adaptive Prompt Suggestions

Research finding: Science is often taught as abstract theory because concepts like "Types of Forces" are delivered as static text—when they would be far better understood through activities, diagrams, and visual mind maps. But creating those materials manually takes too much logistic effort for an overworked teacher—the setup cost outweighs the benefit.
Design response: Aurika's editor actively monitors lesson content and, when it detects text that could be better represented as a diagram, mind map, or interactive activity, it suggests and generates the visual automatically. Teachers don't have to leave the writing flow—the system surfaces a "Generate Mind Map" or "Create Activity" prompt inline, turning static notes into rich visual aids with a single click.

Aurika's inline activity and mind map generation from lesson text

Aurika detects lesson content and auto-generates visual aids like mind maps directly in the editor

Class Persona: From Roster to Roadmap

Research finding: Standard LMS tools treat every class as a generic list of names—ignoring the behavioral dynamics that determine whether a lesson plan will land or fall flat.
Design response: Aurika introduces a calibration step, allowing teachers to input behavioral data (like energy levels and social dynamics) to generate a unique "Psychological Profile" for every section.

Creating New Class — Class Persona form
Library Screen — My Classes overview
Class Persona Identification Wizard

Qualitative Input to Pedagogical Strategy

Research finding: Traditional tools track grades and attendance—hard metrics that say nothing about why a lesson failed to connect. The soft signals (energy, independence, social dynamics) that actually predict engagement go entirely uncaptured.
Design response: Aurika captures soft metrics like 'Independence Scale' and 'Social Dynamics' and analyzes them to generate a 'Winning Strategy.' For example, warning a teacher that a 'High Energy' class will likely disengage with long lectures, suggesting interactive video modules instead.

Class Persona Identification

Persona Reveal Wizard

Dynamic Visual Archetypes

Research finding: Teachers walk into classrooms blind to the behavioural makeup of the group—there is no quick way to recall whether this section needs movement, debate, or quiet focus.
Design response: To reduce cognitive load, the system assigns a visual mascot to each class profile based on their dominant traits. A quick glance tells the teacher if they are walking into a room of 'Kinetic Movers' (who need activity) or 'Social Connectors' (who need debate), helping them mentally prepare before the bell rings.

Dynamic Visual Archetypes — Persona Reveal
The Kinetic Movers — Alternative Class Persona
The Social Connector — Alternative Class Persona
Workflow

The Core Workflow: From Intent to Immersion

Research finding: Teachers bounce between a chat window, a document editor, and a visual canvas—each context switch costs cognitive momentum that never comes back. The silos between planning, drafting, and visualizing force redundant work at every hand-off.
Design response: Aurika breaks the silos between Chat, Document, and Canvas. A single workflow allows a teacher to plan, draft, and visualize without ever changing contexts.

0:00 / 0:00

0:00

IntentUser sets parameters (Class B, Default Plan) in the Chat Assistant.

0:22

GenerationThe AI drafts a structured Lesson Plan document.

0:27

SuggestionThe system detects a gap and offers an "Add Worksheet" action.

0:39

TransformationUser highlights a header and converts it to a "Mind Map," instantly switching to the Visual Editor.

Persona-Led Structure

Research finding: Presentation tools offer the same generic structure templates to every teacher—ignoring that a visual-first 'Architect' teaching a kinetic class needs a fundamentally different narrative arc than a lecture-driven instructor.
Design response: Based on the 'Architect' calibration and the class's 'Visual' tag, Aurika bypasses the standard 'Lecture' template and prioritizes the 'Visual Discovery' arc. It also proactively suggests injecting a Simulation Slide to handle the complex topic.

Choose Your Narrative Arc — Persona-led presentation structure

Musical Classes Showcase

Topic-Specific Theming

Research finding: Teachers waste time hunting for visually relevant presentation themes—generic 'Business Blue' templates feel disconnected from Biology or History content, adding formatting fatigue on top of content creation.
Design response: The system generates topic-specific visual themes (e.g., Organic/Nature for Biology, Archive/Sepia for History) that match the lesson content—eliminating the formatting decision entirely.

Presentation theme iteration selector with topic-specific designs

Presentation Iteration Selector

Active Learning Modules: Beyond Static Slides

Research finding: 76% of teachers default to static PowerPoints — not because they lack creativity, but because interactive formats require too much setup time. Meanwhile, teachers know that "Stories" stick better than "Facts," but finding a relevant real-world analogy for every topic is impossible in a 40-minute prep window.
Design response: Aurika doesn't just change the content; it changes the format. The system detects the subject nature — practical vs. theoretical — and automatically swaps the module engine to match. Science gets interactive simulations; history gets narrative-driven storytelling. A built-in "Real-Life Context" generator instantly finds metaphors, historical events, or news stories related to the syllabus topic to act as Lesson Hooks.

Theory-Based Simulation Engine
Storyteller Engine
Active Learning Modules — Storyteller selection screen

Subject Specific Learning Engines

Universal Deployment

Research finding: Every new interactive format introduces a new interface—teachers who master a simulation tool still have to relearn controls for storytelling modules, multiplying cognitive overhead.
Design response: Regardless of the engine (Simulation or Story), the "Launch Live Mode" interaction remains consistent. This lowers the learning curve, allowing teachers to switch between complex Physics experiments and History roleplays without learning a new UI.

Simulation Hosting Screen — Launch Live Mode

Simulation Hosting Screen

Intelligence

Adaptive Intelligence: Designing for Quality of Life

Research finding: Teachers constantly switch between disconnected tools—a chat window, a document editor, a visual canvas—losing context and momentum at every transition. The cognitive cost of tool-switching erodes the creative energy they need for lesson design.
Design response: Aurika reduces friction through context-aware interfaces. Whether drafting via shortcuts or directing visuals via chat, the UI morphs to fit the task—keeping teachers in a single flow.

Activity/Practicals Generation — Chat Assistant Defaults
Lesson Plan & Rubrics — Chat Assistant Defaults
Presentation — Chat Assistant Defaults
Flashcards — Chat Assistant Defaults

The Text Refiner & The Visual Editor

Research finding: Editing text and editing visuals are treated as entirely separate workflows—teachers draft in one tool, then re-import and reformat in another, duplicating effort and losing fidelity.
Design response: The Chat Assistant surfaces both a Text Refiner and a Visual Editor as contextual modes within the same interface. Teachers refine copy or direct visual changes without ever leaving the conversation.

Text Editor — Chat Assistant
Visual Editor — Chat Assistant

The Logic Map

Research finding: As AI-powered features multiply, the relationship between user intent and system action becomes opaque—teachers cannot predict what the tool will do, eroding trust.
Design response: A transparent architecture map connects every user intent to its executable action across the Teaching Aids ecosystem—making the system legible to both designers and educators.

Logic Map — Chat Assistant base architecture

Base (Chat Assistant)

Reflection

Impact & Takeaways

5 → 1

Tools consolidated into a single workspace. Chat, Document, Canvas, Simulation, and Analytics unified.

4 Archetypes

Distinct teacher personas identified through research, each receiving a tailored interface configuration.

0 Blank Pages

Every workflow starts with context-aware defaults. No teacher faces an empty canvas.

Key Learnings

Steering Wheels Over Magic Wands
Users don’t trust “black box” AI. Giving teachers granular controls—like sliders for “Energy Level” or checkboxes for “Visual Learning”—built trust and made the output feel co-authored, not just generated.
Subject-Agnostic System Design
Managing distinct flows for Science (Simulations) vs. History (Storyteller) revealed the importance of flexible design systems. Components must look consistent but function differently based on context.
Beyond Text Responses
The biggest challenge wasn’t designing the chat, but what comes after. For AI to be truly useful in education, it must render interactive UI elements (Mind Maps, Variable Sliders) directly from natural language prompts.

Future Scope

The current design addresses the core creation workflow. Here's what's next:

01
Calibration Wizard Validation
Stress-testing the four archetype quadrants across a wider pool of teachers, school systems, and cultural contexts to validate the persona model at scale.
02
Collaborative Curation Mode
Enabling multiple teachers to co-curate content within the same workspace — a feature the data deprioritized, but which could emerge as a need once core workflows are established.
03
Analytics Dashboard
Providing teachers with usage insights — which tools they use most, which class profiles perform best — creating a feedback loop between teaching and the AI.
04
Multi-Language Support
Extending the interface and AI generation capabilities to regional languages, ensuring accessibility across diverse Indian school systems.
More in Featured Work