TalentFlow.

A strategic turnaround for a recruitment platform
facing stagnant conversion — transforming a 12-step
friction loop into a Value-First ecosystem.

Role
Lead Design Consultant
Industry
B2B, Recruitment
Timeline
2 Weeks
Platform
Desktop
Tools
Figma

Note: This project was executed as a white-label consultancy engagement. To respect client confidentiality and IP agreements, the brand identity has been obfuscated, and the work is presented as a strategic Proof of Concept under the pseudonym “TalentFlow.”

TalentFlow — Contextual mentorship upsell in job feed

Contextual Intervention: Injecting mentorship upsells directly into the job feed to target users at their highest moment of intent.

12 → 3 Steps

Reduced the signup flow from a 12-step data wall to a 3-step “Value-First” entry.

Form → Value

Flipped the model so users see the product before being asked to provide data.

New Revenue

Unlocked a contextual mentorship upsell stream embedded directly in the job feed.

Executive Summary

The Client's Mandate

TalentFlow, a mid-sized recruitment and mentorship platform, was facing a critical “Time-to-Value” crisis. Despite having high-quality mentors and job listings, their conversion rates were stagnant.

The Objective: Audit the existing user journey, identify revenue leaks, and propose a “Proof of Concept” architecture that would transition the platform from a “Passive Job Board” into an “Active Career Ecosystem.”

The Core Constraint

Legacy Backend: The client had a rigid backend structure requiring complex data collection (PAN Cards, Salary Slips, etc.). I had to improve conversion on the frontend without altering the heavy backend requirements, effectively “masking” the complexity from the user while preserving backend integrity.

The Diagnosis

A 12-Step Barrier to Entry

I began by mapping the existing user journey. I discovered that the platform forced users to “pay” with their data before they could access any value.

FindingThe CrisisDesign Response
Login Wall12-step data entry wizard before users could even view a job listing.Deferred Auth — Open the service menu immediately, collect data only at high-intent moments.
Trust DeficitDemanded PAN Card numbers and salary slips during the very first interaction.Contextual Collection — Move sensitive data requests to the Transaction Layer.
Verification BlockManual admin verification required before users could browse jobs.Deferred Verification — Shift verification to post-trust, pre-transaction.
Strategic Restructuring

The Pivot: Selling the Service, Not the Form

My strategy was to flip the model from “Form-First” to “Value-First.” Instead of asking for data upfront, we would open the platform and only trigger data collection when the user demonstrated “High Intent” (e.g., trying to book a mentor).

The Competitive Gap (Speed Audit)

Competitors allowed users to browse jobs in 0 clicks. TalentFlow (Legacy) required manual admin verification before browsing.

Market Analysis: Time-to-Value as the primary competitive differentiator

Market Analysis: Identifying “Time-to-Value” as the primary competitive differentiator.

The New Logic (Transaction Layer)

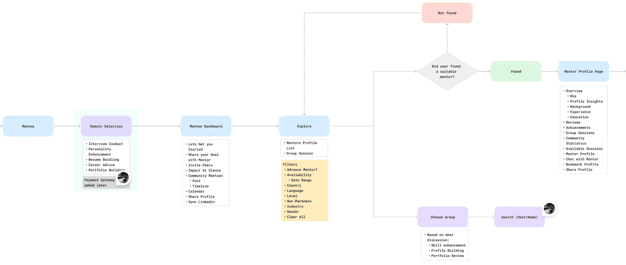
I redesigned the payment and booking flows to handle the heavy lifting. By saving “Default Payment Methods” and user details only after trust was established, we reduced the psychological friction of the signup process.

Transaction Layer - Payment Flow
Transaction Layer - Booking Flow
Restructuring the Transaction Layer

Restructuring the Transaction Layer: Moving data collection to the end of the funnel to ensure high completion rates.

“Condensed for clarity. Additional flows (Support, Candidate Onboarding, Payment, Events) available upon request.”

The Solution

The Visual Proof of Concept

With the strategy approved, I designed a high-fidelity Proof of Concept to demonstrate the new “Service Menu” architecture.

A. The Trust Anchor (Landing Page)

The new Landing Page functions as a service menu rather than a generic corporate home. By exposing high-value services like “Advance Salary” and “Entrepreneurship Support” upfront, we build the trust required to ask for user data later.

The Service Menu Landing Page

The Service Menu: Exposing the full ecosystem — from Mentorship to Salary Advances — upfront to build immediate value.

Trust Architecture: I integrated a prominent “Social Proof” section featuring stats like “92% Career Confidence” and trusted employer logos (Microsoft, etc.) to validate the platform immediately.

B. The Contextual Upsell (Job Feed Injection)

Users come for jobs, but often feel underqualified. Instead of burying mentorship in a separate tab, I designed a “Feed Injection” module. High-contrast mentorship cards appear directly inside the Job Feed, targeting users at their moment of insecurity.

Contextual Intervention: Mentorship upsell in job feed

Contextual Intervention: Injecting mentorship upsells directly into the job feed to target users at their highest moment of intent.

C. The Marketplace (Mentor Grid)

The final piece of the POC was a modular “Mentor Marketplace.” The card design prioritizes “Trust Signals” — surfacing Years of Experience and Company Badges to help users make a decision in under 3 seconds.

The Mentor Marketplace Grid

The Marketplace: A clean, filterable grid designed to answer “Can this person help me?” instantly.

Retention Engine

The "Learn-to-Earn" Loyalty Loop

To solve the problem of low retention between job searches, I introduced a gamified “Career Currency” system.

StageMechanismBusiness Value
TriggerStudents enroll in Challenges or Hackathons (e.g., Tryst-Adobe Designathon).Drives active engagement between job searches.
RewardParticipation earns “Verification Badges” and “Credits.”Gamified incentive loop increases daily active usage.
PayoffHigh-ranking students get “Prioritized Applications,” pushing resumes to the top.Premium feature unlocks new monetization for the platform.
The Loyalty Loop: Career Currency System

The Loyalty Loop: Connecting "Learning" (Credits) to "Earning" (Job Priority) to keep users active between job searches.

Conclusion & Handoff

The Outcome

The consultancy phase concluded with the delivery of the Strategic Blueprints (User Flows) and the Visual System (POC Screens). The client team adopted this “Value-First” architecture to guide their Q3 development cycle, shifting the product roadmap from a “Data-Collection” focus to a “User-Retention” focus.

“In B2B ecosystems, friction is the enemy of conversion. By moving the ‘Login Wall’ to the ‘Transaction Layer,’ we didn’t just redesign a screen; we opened a revenue stream.”
Masking Complexity

The backend required 12 data points. Instead of eliminating them, I redistributed them across the user journey — proving that constraints can be reframed, not just removed.

Value Before Verification

By letting users experience the platform before asking for trust, we converted skeptics into participants at the critical decision point.

Revenue by Context

The “Feed Injection” mentorship module wasn’t just a feature — it was a revenue stream disguised as a support tool, targeting users at peak insecurity.

More in Featured Work